Programmerbart frekvensinstrument

5725

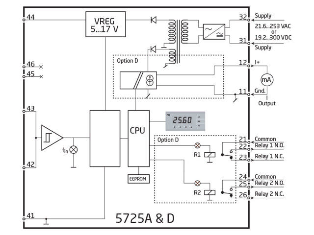
Digital indgang, 4 cifre, isoleret, mål 48 x 96 mm
  • Måler NPN-, PNP-, kontakt-, NAMUR-, S0-, Tacho- og TTL-følere
  • Programmerbar frekvensindgang på 0,001 Hz til 50 kHz
  • 2 SPDT-relæer og 1 analog udgang
  • Letlæseligt 4-cifret 14-segment LED-display med rullende hjælpetekst
  • Universel forsyning med 21,6…253 VAC eller 19,2… 300 VDC

Udgang

Bemærk: Produkter fra webshoppen leveres med standardopsætning.

Performance
made smarter

Ved at klikke på »Accepter alt« accepterer du, at vi kan indsamle oplysninger om dig til forskellige formål, herunder: Statistik og markedsføring