Universel frekvenskonverter, analog udgang

3225

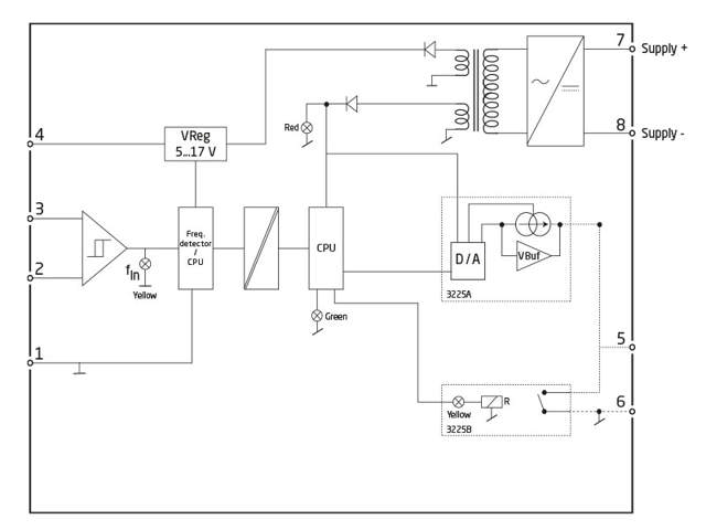
Universel frekvensindgang, mA/V uni-/bipolar udgang, isoleret indgang/udgang/forsyning, forsyning via power rail / terminaler
  • Indgang: NAMUR, NPN, PNP, Tacho, TTL, S0 & kontakter
  • Udgang: Universel mA / V eller relæ
  • 2,5 KVAC isolation
  • DIP-switch- eller displayprogrammerbar
  • Spændingsforsyning 16,8 VDC…31,2 VDC

Udgang

Forsyning

Bemærk: Produkter fra webshoppen leveres med standardopsætning.

Performance
made smarter

Ved at klikke på »Accepter alt« accepterer du, at vi kan indsamle oplysninger om dig til forskellige formål, herunder: Statistik og markedsføring